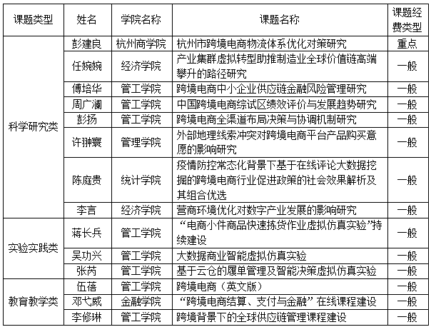
根据2021年度中国(杭州)跨境电商巨乳熟女 课题申报通知,经个人申报和校内外专家评审,拟定《杭州市跨境电商物流体系优化对策研究》等14个课题为本年度中国(杭州)跨境电商巨乳熟女 资助课题,现予以公示:

公示时间:2021年4月16日至2021年4月20日。公示期限内,如有异议,相关单位或个人可通过来信、来电、来访的形式,向中国(杭州)跨境电商巨乳熟女 反映。来信有效时间以发信时当地邮戳为准,电子邮件以发送时间为准。
联系人:都青青
电话号码:18100184128
电子邮箱:[email protected]
通信地址:浙江省杭州市下沙高教园区学正街18号
邮政编码:310018
中国(杭州)跨境电商巨乳熟女
2021年4月15日
